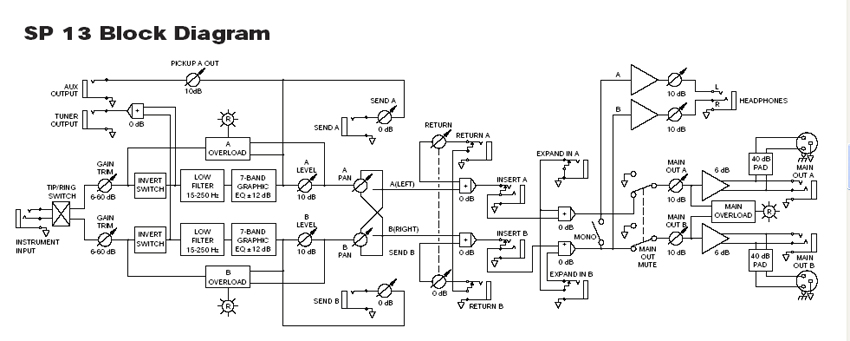
Rane 13